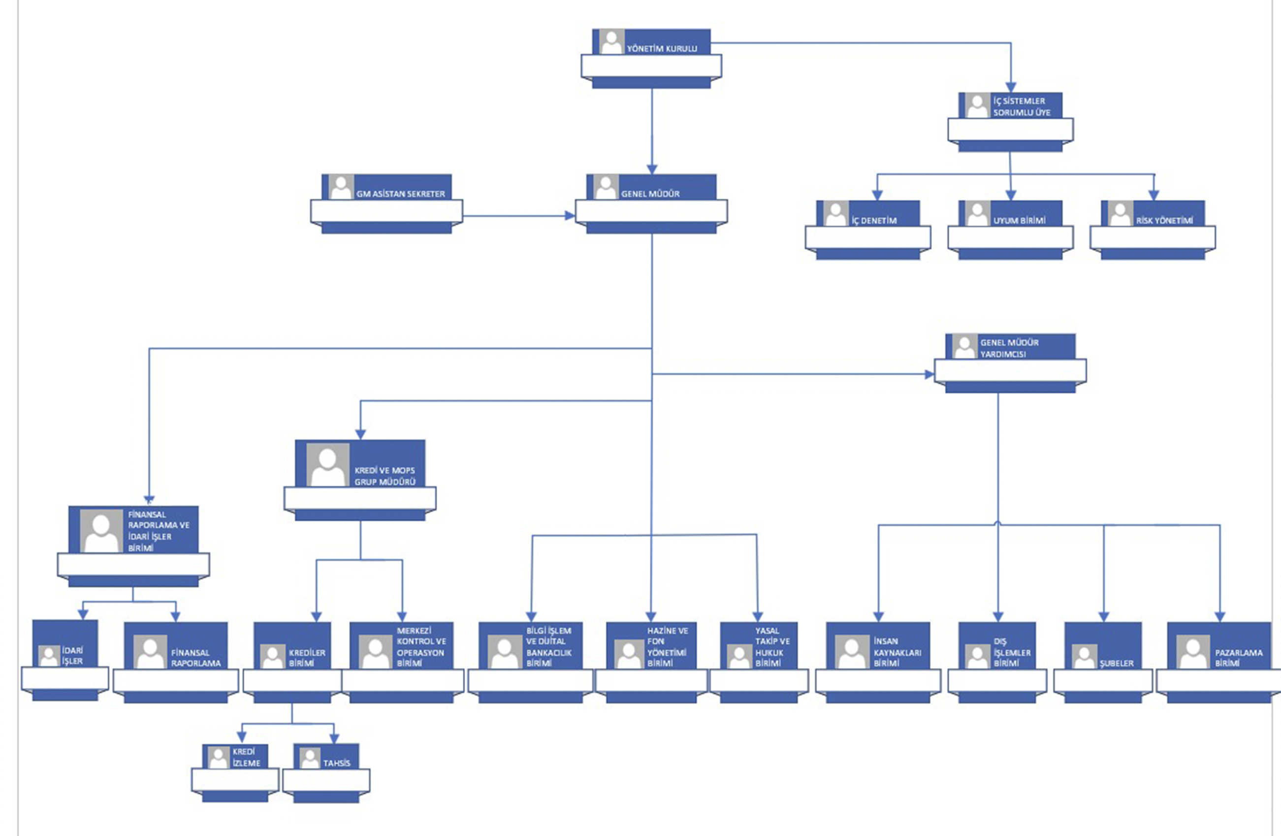
Organizasyon Şeması

  • Bankmare
  • Diğer
  • Organizasyon Şeması

Organizasyon Şeması

Diğer İşlemler

  • Zaman Aşımı
  • Gayrimenkul Satış
  • Ön Bilgilendirme Formu
  • Expat Bankacılık
  • Masraf ve Hizmet Komisyonları
  • Yıllık Maliyet Oranı
  • Yönetim Kurulu
  • Organizasyon Şeması